PCディスプレイの電源が入らなくなった件(Acer S231HL)
〇 利用環境
- PCに2台のディスプレイを接続
- プライマリーディスプレイ(当該故障機)はPC連動OAタップに接続しており、ディスプレイ電源はON状態
- PCの電源をONにすると連動して、ディスプレイの電源が入る
PCの電源がOFFになると連動して、ディスプレイの電源がきれる - セカンダリーディスプレイは、手動SW付電源タップ接続で必要に応じて手動SWをONにしている
※ ディスプレイ電源ボタンを操作しないのは、過去に電源SWが故障した事があるから
〇 症状
- PCをONにすると連動してディスプレイ電源が入るのだが、入らない状態が発生。
- 数十秒~数分経過すると電源が入る事もあり。
→ ACアダプタのDCプラグを触ったタイミングで、ディスプレイ電源が入った。
当初は接触不良を疑い接点復活剤等で対処したが、その後再発したので、DCプラグ/DCジャックの接触不良の疑いは無くなった。 - ディスプレイ電源が入ると電源OFFにするまで、途中で切れるような事は無かったと思う。
- 徐々に症状悪化(数分経過しても電源がONにならない)
- 数分で電源ONとならずPC使用に影響が出てきて、プライマリーディスプレイとセカンダリを交換
最終的には数十分待っても電源が入らない状態となった。
〇 確認・調査
[ACアダプタ]
- 電圧チェック
→ テスターにて電圧 19V出力(正常)
[本体]
- 電源SWの押し込み感覚
→ SWを押すとちゃんとスイッチが動いているように感じられた (物理的な故障では無さそう)
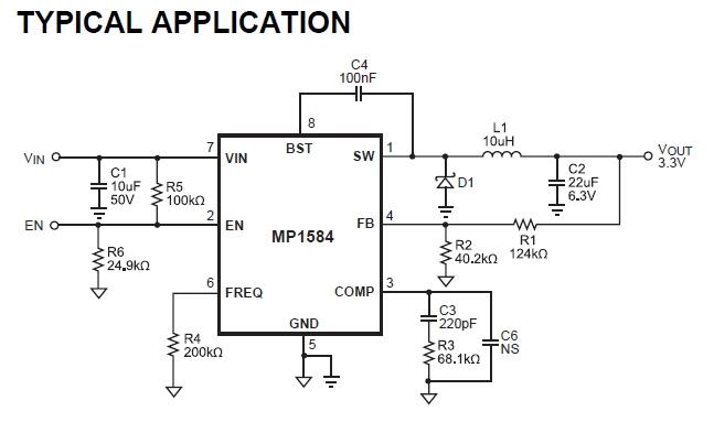
[故障部品の推測]
型番(S231HL)でネット検索。当該機種では
- 降圧コンバータIC(MP1584EN)
- コンデンサ(特に電解コンデンサ)の4個
が故障していたとの記事がHitした。
とりあえずディスプレイのフタを開けて確認。
[基板の見た目チェック]
電解コンデンサが膨らんでいたり、液漏れしている現象はあるあるだが、見た目上では異常は見受けられない。
[テスターで確認]
降圧コンバータIC(MP1584EN)の確認
ネット検索で見かけた記事では、「MP1584ENの1番Pinがショートしていて交換したら治った」と書いてあったので、データシートを見てみる。


5番PinのGND,7番PinのVIN以外は信号線。テスター(抵抗測定モード)で8本の足を測定してみるが、特に怪しい点は見つけられなかった。
電解コンデンサの確認
コンデンサが基板に刺さったままでは正確な数値は計測できないが、コンデンサの数値より大きく下回る事はない。
(電解コンデンサの製造上の許容誤差は20%の製品が多い)
まずは、そのまま計測してみて、怪しいコンデンサを見つけたら外して計測してみる事にしたのだが、
残念ながら特定できず、結局4つとも基板から外してみる事にした。
使われている電解コンデンサ
| 耐圧 | 容量 |
基板接続状態 |
取外し(単体) |
|
| ① | 10V | 470μF | 772μF | 497μF |
| ② | 25V | 47μF | 52.5μF | ? |
| ③ | 35V | 100μF | 95.8μF | 94.0μF |
| ④ | 100V | 4.7μF | 8.5μF | 4.9μF |
※ 右側の画像は、交換前に撮影を忘れていた為、交換後の写真をUpしています。
半田こてを使って取り外すときは吸取具や吸取線を使うのだが、多層基板だとスルーホール(穴)の中まで半田が入っているので、
なかなか取れない。片方ずつ温めてコンデンサを浮かす作業を繰り返しながら、コンデンサを取り外す。
これでもダメなら低温ハンダを使おう・・・ (低温ハンダ 買うと意外と高い)
で、上記②の取外し後の計測が出来なかったのは・・・・
そんなに強く引っ張ってないのだが、コンデンサの足がすっぽ抜けた。
という訳で、②以外の単体測定は問題なし。
②のすっぽ抜けたコンデンサ。(そんなに力をかけていない・・・と思う)逆に2本とも抜けるなんて怪しいとさえ思っている。
〇 交換してみた
コンデンサの寿命は概ね10年程度と言われているらしいので4か所とも交換。
1箇所④だけ耐圧/容量が同じものが用意出来なかったので、200V 4.7μFと交換。
基板を元に戻して電源を接続確認したら・・・
電源入りました!!
実際にPC接続しての表示テストまでは行わなかったが、バックライトも点灯して
画面上に映像信号未入力の旨の表示を出ていたので、フタを閉じて修理完了である。


